Sunday, February 19, 2012

Solar charger and overcharge protection

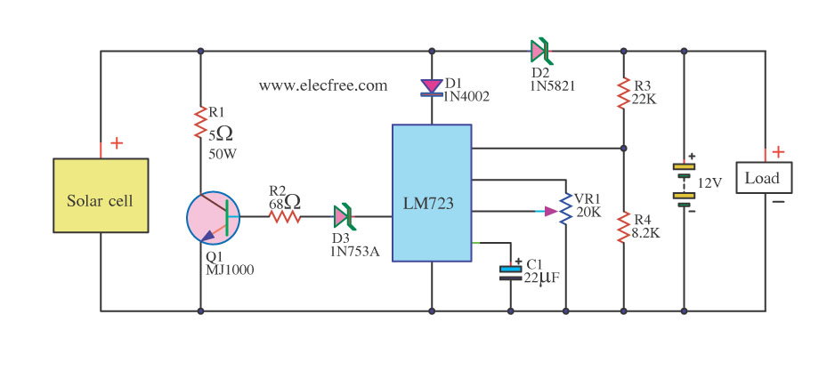
Solar battery charger with overcharge protection

This circuit is formed maintain one’s position voltage from solar cell with , shunt regulator circuit. For protect voltage not too until much destroy battery. Because of something charger too much. The D2 be for protect current flow turn back from battery during nighttime. The circuit maintains one’s position current the few , for feed give the circuit randoms voltage battery. Which have IC LM723 be main part by may use battery model acid general lead. That want power supply give the circuit all the time , thus should choose battery at have many capacity such as , 40Ah sizes etc. The detail is other , see in the circuit.

1 comments:

  • Anonymous says:
    November 9, 2017 at 5:30 AM

    what about discharge protection?

Post a Comment

555 Timer Circuit

Power Supply

Electronic Circuit Designer.